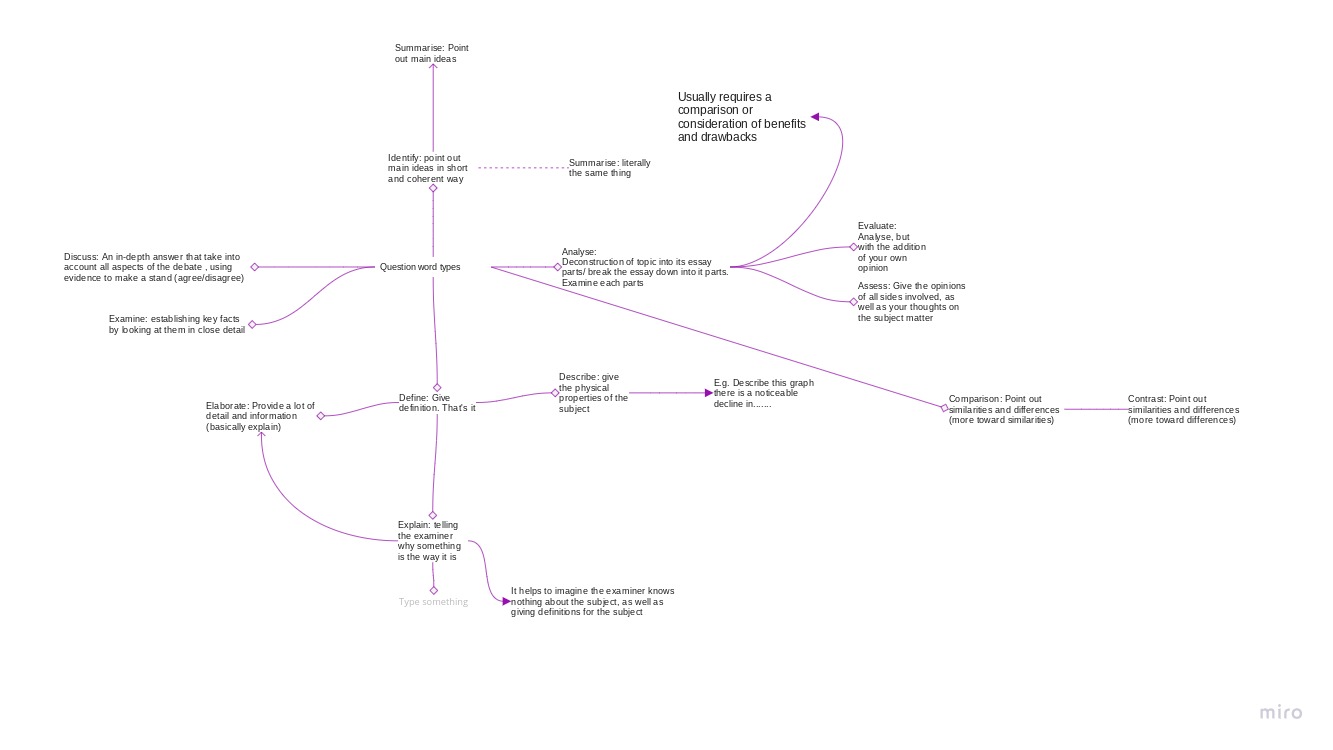
I have noticed that many students do not know the real meaning of some of these words and how to tackle them, so I created a mind map. For me. Link here: https://miro.com/app/board/uXjVOvxYnyo=/
Need help? Message me for Free :)

- Language: English
- Skill Level: Easy
- EnglishO LevelsSecondary 1Secondary 2N LevelsSecondary 3Secondary 4Secondary 5
- Downloads: 282